服务热线:

0312-6783309

您的位置:首页 > 服务介绍 > 项目公示
项目公示

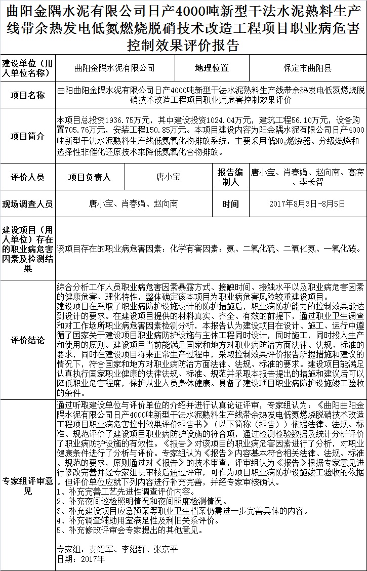
曲阳金隅水泥有限公司日产4000吨新型干法水泥熟料生产线带余热发电项目低氮燃烧烧脱硝技术改造项目职业病危害控制效果评价

添加时间:2017-12-12 16:46:43   浏览次数:373  

九州平台

电话:0312-6783309

邮编:071000

邮箱:bdkeh@sina.com

网址:http://www.doremontu.com

地址:保定市北二环5699号大学科技园1-B-502

扫描进入手机站

Copyright © 九州平台 All Rights Reserved  冀ICP备2022022307号-1   网站制作三金网络    

冀公网安备 13060202001156号